Who Really Wrote the Count of Monte Cristo’s Story?
God, Fate, and Free Will
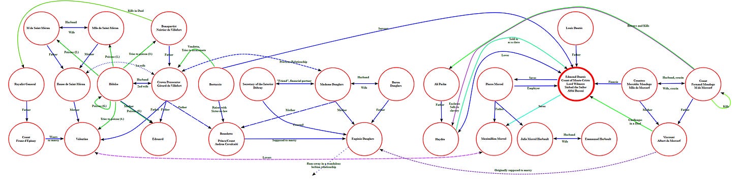
When Edmond Dantès escaped from the Chateau d’If, he did more than flee a prison; he walked out of a grave. The young sailor, who once believed in fairness, friendship, and divine order, had died in that dungeon. The man who emerged was something new, something self-forged. He had learned that power rather than justice ruled the world, and he vowed to become the instrument of a stronger justice than any court or church could offer. What Dantès did not yet see was that in choosing to play Providence, he was also declaring war on God Himself.
Dumas begins his story with almost biblical symmetry. Dantès is the innocent everyman, loyal to his captain, devoted to his father, and in love with a woman who mirrors purity. The world seems ordered, rational, and even moral until envy enters it. Danglars, Fernand, and Villefort conspire to destroy him, and in one evening, Dantès loses everything. The world he trusted collapses, and his faith collapses with it. Alone in the dark, chained in stone, he faces the oldest question in theology: if God is just, why does He permit injustice to triumph?
Years pass before an answer comes, and it arrives as another prisoner — Abbé Faria, the priest who becomes both mentor and tempter. Faria teaches him languages, science, and history, but more dangerous, he teaches him how to reason, to plan, to dominate chaos through intellect. He even gives him a treasure, a fortune vast enough to make him untouchable. Faria gives Dantès everything but the one thing he truly needs — faith. When the priest dies, Dantès inherits knowledge without humility, and power without restraint.
When he finally escapes and claims the treasure, Dantès interprets his fortune as a divine commission. “Providence,” he believes, has chosen him to balance the scales of the world. It is a comforting illusion. After years of silence, he mistakes coincidence for a calling. What he calls Providence is often only vengeance wrapped in scripture. The Count of Monte Cristo is not born of grace; he is born of injury.
The irony is that Dantès still speaks the language of faith. He invokes God at every turn, but his god is no longer transcendent, it is his own will sharpened by intellect and wealth. To those he saves, he appears as an angel; to those he ruins, as a demon. His self-image depends entirely on whom he faces. Dantès becomes the living embodiment of man’s desire to act as God while denying he has replaced Him.
Faria’s teachings contain a subtle warning. Knowledge detached from moral order does not liberate; it intoxicates. Dantès learns to calculate, to foresee, to manipulate, and in doing so he sees people not as souls but as instruments, means toward an end called justice. Yet the justice he serves has no forgiveness in it. Every good man he helps becomes a symbol of virtue restored, every enemy a sermon on the price of sin. Dantès preaches through punishment.
When he returns to the world as the Count, Paris becomes his stage and scripture. Each act of revenge is methodical, ritualistic, almost liturgical. Danglars is undone by greed, Fernand by shame, Villefort by guilt as if Dantès has written a modern Book of Exodus where punishment falls upon the wicked one by one. But if God’s plagues redeemed, Dantès’s annihilate. In his world, there is no repentance, only exposure.
For years, readers have mistaken his control for wisdom. In truth, it is despair wearing the mask of design. Dantès no longer trusts in meaning. What he calls justice is an attempt to give structure to pain. The treasure, the disguises, the orchestration of fate… all of it fills the vacuum left by divine silence. He does not serve Providence; he imitates it to feel less abandoned.






